가전제품 사용패턴으로부터 사용자 활동추출 시스템 (CSPEC)

   (Clinical Service Platform with Electricity Consumption)

✔ 특허 등록

한국정보과학회 KSC2019 우수발표논문상 수상

  • 임상시험사업부의 의료기기 임상시험 역량과 synergy

    - 암, 노인 및 만성질환자 생활패턴 변화의 중장기 관찰 (ADL - Activity of Daily Living 개념)

    - EDC (Electric Data Capture) 연동 임상시험용 계측장비




가전제품과 가전제품의 의미론적 위치 인식을 이용해 물리공간을 사이버공간에 재구성 (Cyber-Physical System)

  • 사용자 활동 추출 (AERO, Activity Extraction with Rational Observation)

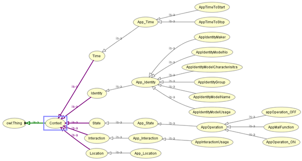
    - 가전제품 / 공간정보의 지식기반 구축 (Ontology)

    - 가전제품의 시간적 패턴(temporal pattern)과 지식기반의 결합으로 사용자의 시공간 활동 (spatio-temporal activity) 구성



가전제품 사용패턴과 지식기반의 결합으로 의미론적 (semantic) 사용자 활동 추출





구축된 지식기반의 부분(OWL Ontology로 구현된 지식기반(KnowlegeBase))





OT와 knowledgebase의 정보가 결합된 SST 공간정보





SST 공간에 재구성된 정보로부터 사용자활동 sequence 추출





CSPEC data gathering 구조





CSPEC service 구조